• 欢迎访问甘肃自考网!本站为考生提供甘肃自考信息服务,网站信息供学习交流使用,非政府官方网站,官方信息以甘肃教育考试院www.ganseea.cn/为准。

联系我们:15002609222

距2025年4月报名待定

距2025年4月考试还有已经开始

考生服务:

  • 报名报考|
  • 考试安排|
  • 所在位置:甘肃自考网 > 自考试卷 > 2020年8月甘肃自考传播学概论真题

    2020年8月甘肃自考传播学概论真题

    2020-08-26 15:20:32   来源:其它    点击:   
    自考在线学习 +问答
       

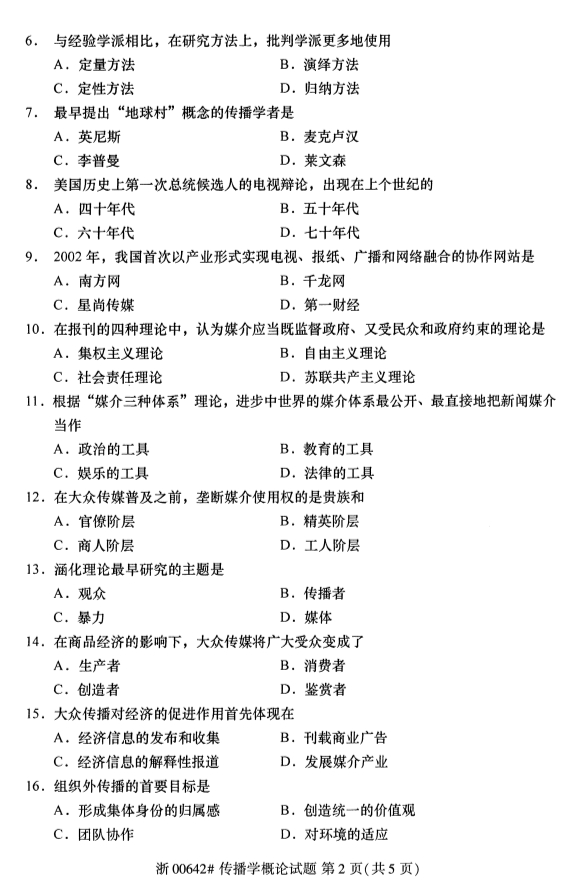
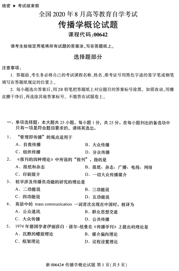
      2020年8月甘肃自考传播学概论真题如下:
    甘肃自考传播学概论真题甘肃自考传播学概论真题甘肃自考传播学概论真题甘肃自考传播学概论真题甘肃自考传播学概论真题

    甘肃自考报名预约

    我已阅读并同意《用户隐私条款》

    上一篇:2020年8月甘肃自考比较教育真题
    下一篇:2020年8月甘肃自考当代中国政治制度真题

    扫一扫加入微信交流群

    与其他自考生一起互动、学习探讨,提升自己。

    扫一扫关注微信公众号

    随时获取自考信息以及各类学习资料、学习方法、教程。

    自考押题资料领取更多>

    扫码小程序选择报考专业

    进入免费做题学习

    查看了解自考专业

    查询最新政策公告

    进入历年真题学习