• 欢迎访问甘肃自考网!本站为考生提供甘肃自考信息服务,网站信息供学习交流使用,非政府官方网站,官方信息以甘肃教育考试院www.ganseea.cn/为准。

联系我们:15002609222

距2025年4月报名待定

距2025年4月考试还有已经开始

考生服务:

  • 报名报考|
  • 考试安排|
  • 所在位置:甘肃自考网 > 自考试卷 > 2019年10月份全国自考《教育学原理》 考试真题

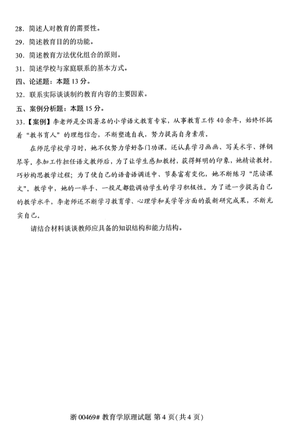
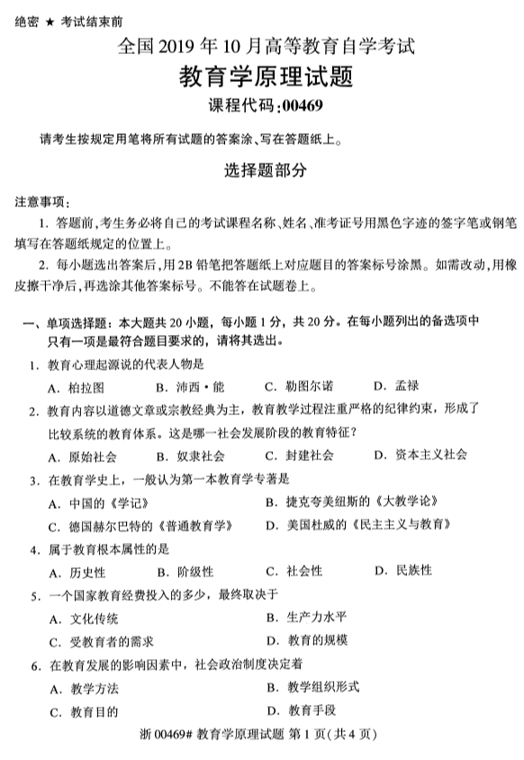
    2019年10月份全国自考《教育学原理》 考试真题

    2019-12-09 14:53:47   来源:其它    点击:   
    自考在线学习 +问答
       

    2019年10月份全国自考《教育学原理》 考试真题



    甘肃自考报名预约

    我已阅读并同意《用户隐私条款》

    上一篇:2019年10月份全国自考《教育原理》 考试真题
    下一篇:2019年10月份全国自考《教育学(一)》 考试真题

    扫一扫加入微信交流群

    与其他自考生一起互动、学习探讨,提升自己。

    扫一扫关注微信公众号

    随时获取自考信息以及各类学习资料、学习方法、教程。

    自考押题资料领取更多>

    扫码小程序选择报考专业

    进入免费做题学习

    查看了解自考专业

    查询最新政策公告

    进入历年真题学习