- 欢迎访问甘肃自考网!本站为考生提供甘肃自考信息服务,网站信息供学习交流使用,非政府官方网站,官方信息以甘肃教育考试院www.ganseea.cn/为准。
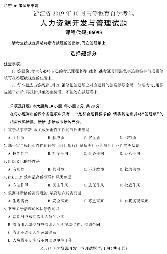
2019年10月份全国自考《人力资源开发与管理》 考试真题
自考在线学习
+问答
2019年10月份全国自考《人力资源开发与管理》 考试真题








甘肃自考报名预约
我已阅读并同意《用户隐私条款》
上一篇:2019年10月份全国自考《人体工学》 考试真题
下一篇:2019年10月份全国自考《人力资源管理(一)》 考试真题
最近更新
- 2024年10月甘肃自学考试00530中国... 01-03
- 2024年10月甘肃自学考试00504艺术概论试题 01-03
- 2024年10月甘肃自学考试00469教育... 12-31
- 2024年10月甘肃自学考试00468德育原理试题 12-27
- 2024年10月甘肃自学考试00467课程与... 12-27
- 2024年10月甘肃自学考试00452教育... 12-25
- 2024年10月甘肃自学考试00449教育管... 12-25
- 2024年10月甘肃自学考试00422唐诗研究试题 12-25
- 2024年10月甘肃自学考试00412小学... 12-24
考试资讯
- 2025年4月甘肃兰州自考报名时间 12-16
- 2025年4月甘肃白银自考报名时间 12-16
- 2025年4月甘肃定西自考报名时间 12-16
- 2025年4月甘肃甘南自考报名时间 12-16
- 2025年4月甘肃嘉峪关自考报名时间 12-16
- 2025年4月甘肃金昌自考报名时间 12-16
- 2025年4月甘肃酒泉自考报名时间 12-16
- 2025年4月甘肃临夏自考报名时间 12-16
- 2025年4月甘肃陇南自考报名时间 12-16
扫码小程序选择报考专业
进入免费做题学习
查看了解自考专业
查询最新政策公告
进入历年真题学习


